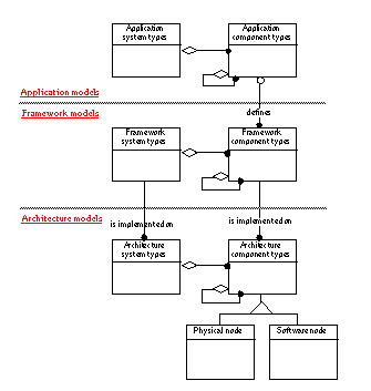
Figure:
External
Framework relationships
Open figure